
敬畏生命,为爱发声
医疗无国界,健康伴您行

免费咨询电话
400 - 001 - 2811

在线人工客服
09:00 ~ 23:00


别称英飞凡、durvalumab、德瓦鲁单抗
适应症适用在含铂化疗期间或之后出现疾病进展或者在新辅助或辅助治疗含铂化疗后12个月内出现疾病进展的特定肺部疾病患者。
度伐利尤单抗(Durvalumab、Imfinzi、英飞凡)是由阿斯利康研发的PD-L1免疫检查点抑制剂,通过阻断PD-L1与PD-1结合增强免疫系统对癌细胞的攻击。该药2017年获FDA批准用于局部晚期/转移性膀胱癌,2018年扩展至局部晚期不可切除的非小细胞肺癌(NSCLC),并成为多癌种免疫治疗常用方案。2019年12月6日,度伐利尤单抗在中国上市,目前尚未纳入医保。如有意向了解更多信息,可咨询药队长客服人员。
度伐利尤单抗联合含铂化疗作为新辅助治疗,术后继续使用度伐利尤单抗单药作为辅助治疗,适用于治疗可切除的(肿瘤≥4cm 或淋巴结阳性)、无已知表皮生长因子受体(EGFR)突变或间变性淋巴瘤激酶(ALK)重排的成年非小细胞肺癌患者。
度伐利尤单抗单药适用于治疗不可切除的 III 期非小细胞肺癌成年患者,这些患者在同步铂类化疗和放射治疗(cCRT)后疾病未进展。
度伐利尤单抗联合替雷利珠单抗和铂类化疗,适用于治疗无致敏性 EGFR 突变或 ALK 基因组肿瘤异常的转移性非小细胞肺癌成年患者。
度伐利尤单抗单药适用于治疗局限期小细胞肺癌成年患者,这些患者在同步铂类化疗和放射治疗后疾病未进展。
度伐利尤单抗联合依托泊苷和卡铂或顺铂,适用于广泛期小细胞肺癌成年患者的一线治疗。
度伐利尤单抗联合吉西他滨和顺铂,适用于治疗局部晚期或转移性胆管癌成年患者。
度伐利尤单抗联合替雷利珠单抗,适用于治疗不可切除的肝细胞癌成年患者。
度伐利尤单抗联合卡铂和紫杉醇,随后使用度伐利尤单抗单药,适用于治疗经美国食品药品监督管理局(FDA)批准的检测方法确定为错配修复缺陷(dMMR)的原发性晚期或复发性子宫内膜癌成年患者。
度伐利尤单抗(IMFINZI)单药及与其他治疗药物联合使用的推荐剂量见表 1。


(图片源自drugs.com)
不建议降低度伐利尤单抗的剂量。一般来说,出现严重(3 级)免疫介导的不良反应时,应暂停使用度伐利尤单抗。出现危及生命(4 级)的免疫介导的不良反应、需要全身免疫抑制治疗的复发性严重(3 级)免疫介导的不良反应,或在开始使用皮质类固醇后的 12 周内无法将泼尼松或等效药物的剂量减至每天 10mg 或更低时,应永久停用度伐利尤单抗。
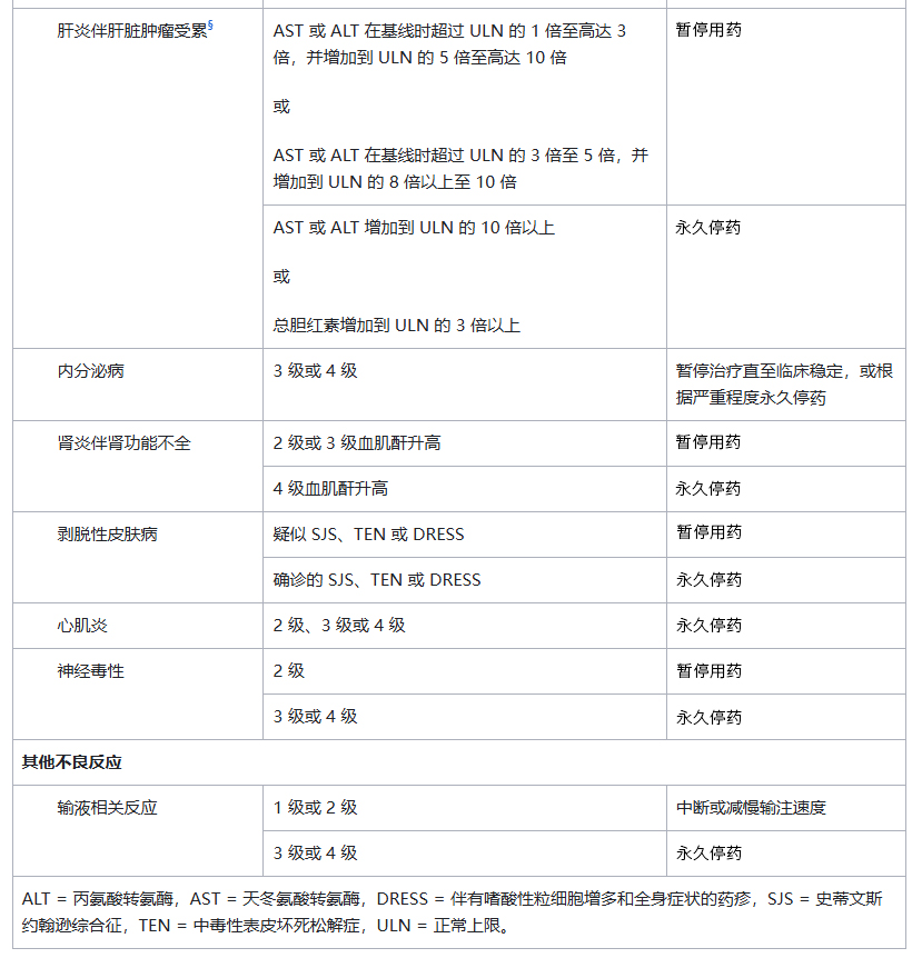
对于需要采用不同于这些一般指导原则进行管理的不良反应,度伐利尤单抗单药、度伐利尤单抗联合替雷利珠单抗或化疗的剂量调整总结见表 4。


(图片源自drugs.com)
在可切除的 II/III 期非小细胞肺癌(NSCLC)(新辅助 / 辅助治疗)患者中,最常见的(≥20%)不良反应有贫血、恶心、便秘、疲劳、肌肉骨骼疼痛和皮疹。
在不可切除的 III 期非小细胞肺癌患者中,最常见的(≥20%)不良反应有咳嗽、疲劳、肺炎 / 放射性肺炎、上呼吸道感染、呼吸困难和皮疹。
在转移性非小细胞肺癌患者中,最常见的(≥20%)不良反应有恶心、疲劳、肌肉骨骼疼痛、食欲下降、皮疹和腹泻。
在局限期小细胞肺癌(SCLC)患者中,最常见的(≥20%)不良反应有肺炎或放射性肺炎以及疲劳。
在广泛期小细胞肺癌患者中,最常见的(≥20%)不良反应有恶心、疲劳 / 虚弱和脱发。
在胆管癌(BTC)患者中,最常见的(≥20%)不良反应有疲劳、恶心、便秘、食欲下降、腹痛、皮疹和发热。
在不可切除的肝细胞癌(uHCC)患者中,最常见的(≥20%)不良反应有皮疹、腹泻、疲劳、瘙痒、肌肉骨骼疼痛和腹痛。
在子宫内膜癌患者中,最常见的(≥20%)不良反应有周围神经病变、肌肉骨骼疼痛、恶心、脱发、疲劳、腹痛、便秘、皮疹、镁含量降低、谷丙转氨酶(ALT)升高、谷草转氨酶(AST)升高、腹泻、呕吐、咳嗽、钾含量降低、呼吸困难、头痛和碱性磷酸酶升高。
尚不明确
免疫介导的不良反应可能是严重的甚至致命的,可发生于任何器官系统或组织,包括以下情况:免疫介导的肺炎、免疫介导的结肠炎、免疫介导的肝炎、免疫介导的内分泌病、免疫介导的皮肤不良反应、免疫介导的肾炎和肾功能障碍、实体器官移植排斥反应以及免疫介导的胰腺炎。在基线及治疗期间定期评估肝酶、肌酐和甲状腺功能。根据反应的严重程度和类型,暂停或永久停药。
度伐利尤单抗可导致严重或危及生命的输液相关反应。监测输液相关反应的体征和症状。根据严重程度中断输液、减慢输液速度或永久停用度伐利尤单抗。对于 1 级或 2 级输液相关反应,后续给药时可考虑使用预处理药物。
度伐利尤单抗单药治疗:接受度伐利尤单抗治疗的患者中,2.2%(42/1889)发生输液相关反应,其中 3 级不良反应占 0.3%。
度伐利尤单抗联合替雷利珠单抗:接受度伐利尤单抗联合替雷利珠单抗治疗的患者中,2.6%(10/388)发生输液相关反应。
度伐利尤单抗联合替雷利珠单抗和铂类化疗:接受度伐利尤单抗联合替雷利珠单抗治疗的患者中,2.9%(17/596)发生输液相关反应,其中 3 级不良反应占 0.3%。接受度伐利尤单抗治疗的患者中,2.2%(42/1889)发生输液相关反应,其中 3 级不良反应占 0.3%。
接受 PD-1/L-1 阻断抗体治疗前后接受异基因造血干细胞移植(HSCT)的患者可能发生致命及其他严重并发症。移植相关并发症包括超急性移植物抗宿主病(GVHD)、急性移植物抗宿主病、慢性移植物抗宿主病、降低强度预处理后的肝静脉闭塞病(VOD)以及需要使用类固醇的发热综合征(未查明感染原因)。即使在 PD-1/L-1 阻断治疗和异基因造血干细胞移植之间进行了干预治疗,这些并发症仍可能发生。
密切关注患者是否有移植相关并发症的迹象,并及时进行干预。在异基因造血干细胞移植前后,考虑使用 PD-1/L-1 阻断抗体治疗的获益与风险。
基于其作用机制和动物研究数据,孕妇使用度伐利尤单抗可能会对胎儿造成伤害。告知孕妇胎儿可能面临的潜在风险。建议有生殖潜力的女性在使用度伐利尤单抗治疗期间及最后一剂度伐利尤单抗用药后 3 个月内采取有效的避孕措施。
基于动物研究结果及其作用机制,孕妇使用度伐利尤单抗(IMFINZI)可能会对胎儿造成伤害。目前尚无孕妇使用度伐利尤单抗的数据。
目前尚无关于度伐利尤单抗是否存在于人乳中、对母乳喂养婴儿的影响或对乳汁分泌影响的数据。已知母体 IgG 存在于人乳中。母乳喂养婴儿局部胃肠道暴露和有限的全身暴露于度伐利尤单抗的影响尚不清楚。度伐利尤单抗存在于哺乳期食蟹猴的乳汁中,并与新生儿过早死亡有关(见数据)。
由于母乳喂养的婴儿可能出现不良反应,建议女性在使用度伐利尤单抗治疗期间及最后一剂用药后 3 个月内不要进行母乳喂养。请酌情参考与度伐利尤单抗联合使用药物的处方信息中关于不进行母乳喂养的推荐时长。
在开始使用度伐利尤单抗治疗前,确认有生殖潜力女性的妊娠状态。
孕妇使用度伐利尤单抗可能会对胎儿造成伤害。建议有生殖潜力的女性在使用度伐利尤单抗治疗期间及最后一剂度伐利尤单抗用药后 3 个月内采取有效的避孕措施。
度伐利尤单抗在儿科患者中的安全性和有效性尚未确立。体重≥35kg 的儿科患者使用度伐利尤单抗后的全身暴露量处于此前相同体重剂量下成人的观察范围内,而体重 < 35kg 的儿科患者全身暴露量低于成人。
在 AEGEAN 研究中,401 名接受度伐利尤单抗联合化疗治疗的可切除非小细胞肺癌患者中,209 名(52%)患者年龄在 65 岁及以上,49 名(12%)患者年龄在 75 岁及以上。65 岁及以上患者与较年轻患者在安全性或疗效方面没有总体的临床意义差异。
尚不明确
尚不明确
在患者中研究了度伐利尤单抗单药的药代动力学,给药剂量范围为 0.1mg/kg(为批准推荐剂量的 0.01 倍)至 20mg/kg(为批准推荐剂量的 2 倍),每 2 周、3 周或 4 周给药一次。
在剂量 < 3mg/kg(为批准推荐剂量的 0.3 倍)时,药代动力学暴露增加幅度大于剂量比例;每 2 周给药一次且剂量≥3mg/kg 时,暴露增加与剂量成比例。约 16 周达到稳态。
度伐利尤单抗单药使用、与化疗联合使用、与替雷利珠单抗联合使用以及与替雷利珠单抗和铂类化疗联合使用时,其药代动力学相似。
稳态分布容积(Vss)的几何均值(变异系数 CV%)为 5.4(13.1%)L。
度伐利尤单抗的清除率随时间下降,与基线值相比,平均最大下降幅度(CV%)约为 23%(57%),在第 365 天稳态清除率(CLss)的几何均值(CV%)为 8mL/h(39%);CLss 的下降被认为无临床意义。基于基线 CL 计算,几何均值(CV%)终末半衰期约为 21(26%)天。
基于体重(31 至 175kg)、年龄(18 至 96 岁)、性别、种族(白人、黑人、亚洲人、夏威夷原住民、太平洋岛民或美国原住民)、白蛋白水平(4 至 57g/L)、乳酸脱氢酶水平(18 至 15800U/L)、可溶性 PD - L1(67 至 3470pg/mL)、肿瘤类型(非小细胞肺癌、小细胞肺癌、胆管癌和肝细胞癌)、轻度或中度肾功能损害(肌酐清除率 CLcr 30 至 89mL/min)以及轻度或中度肝功能损害(胆红素≤3 倍正常上限 ULN 且任何谷草转氨酶 AST 水平),度伐利尤单抗的药代动力学没有临床显著差异。严重肾功能损害(CLcr 15 至 29mL/min)或严重肝功能损害(胆红素 > 3 倍 ULN 且任何 AST 水平)对度伐利尤单抗药代动力学的影响未知。
度伐利尤单抗是一种程序性死亡配体-1(PD-L1)阻断抗体,适用于多种癌症的治疗。这种药物由英国阿斯利康公司研发,并于2017年5月1日获得美国食品药品监督管理局的批准上市。在中国···【详情】
文章来源:找药网发布时间:2025-05-06 11:03:03推荐指数:1360
度伐利尤单抗(IMFINZI)作为PD-L1免疫检查点抑制剂,其副作用谱系与免疫激活机制相关···【详情】
推荐指数:16742025-08-22
英飞凡(Durvalumab)作为免疫检查点抑制剂,在发挥抗肿瘤作用的同时可能引发严重免疫相···【详情】
推荐指数:13472025-08-22
度伐利尤单抗(Durvalumab)作为PD-L1抑制剂,其不良反应谱系广泛且具有免疫相关性···【详情】
推荐指数:13702025-08-22
英飞凡(Durvalumab)作为PD-L1抑制剂,在多种癌症治疗中展现出显著疗效,但同时也···【详情】
推荐指数:14222025-08-22
度伐利尤单抗(Durvalumab)作为免疫检查点抑制剂,其副作用谱系涉及多系统反应。本文详···【详情】
推荐指数:13882025-08-22
度伐利尤单抗(Durvalumab)作为免疫检查点抑制剂,在多种恶性肿瘤治疗中发挥重要作用。···【详情】
推荐指数:20002025-08-22
度伐利尤单抗(IMFINZI)作为重要的免疫治疗药物,其正确储存方式直接影响药效稳定性和治疗···【详情】
推荐指数:13622025-08-22
英飞凡(Durvalumab)作为PD-L1抑制剂,在非小细胞肺癌等多种癌症治疗中具有重要地···【详情】
推荐指数:13522025-08-22
本网站不销售任何药品,只做药品信息资讯展示 鲁ICP备2023035557号-5 证书编号:(鲁)-经营性-2022-0196 找药网 找药助手